SERVICE PHONE
363050.com发布时间:2025-12-12 13:00:58 点击量:
开元棋牌,开元棋牌官网,开元棋牌下载,开元娱乐,棋牌游戏平台,棋牌真钱游戏,注册送彩金棋牌,棋牌游戏,棋牌平台这两天,祥源控股集团有限责任公司(以下简称“祥源控股”)在浙江金融资产交易中心股份有限公司平台(以下简称“浙金中心”)交易的部分金融资产收益权产品到期未能兑付的消息引爆网络。
公开报道显示,祥源控股此番涉及的逾期产品集中在11月28日后到期的2-3款,未兑付规模虽暂未公开,但从现有统计数据来看,规模恐将突破千万级别,有杭州投资者一个人涉及的未兑付金额就超过800万元。
此消息爆出之后,作为祥源系旗下上市公司之一的祥源文旅随即遭到不少投资者的追讨,亦受到舆论的重点关注。
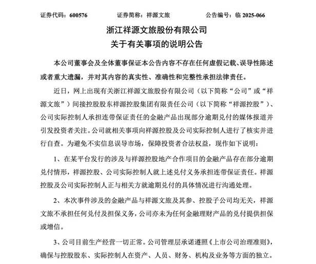
本次事件涉及的金融产品与祥源文旅及其参、控股子公司均无关,祥源文旅不承担任何兑付及担保义务,公司亦未为任何金融理财产品的兑付提供担保或者增信。
表面上看祥源文旅是无辜受牵连,但如果我们仔细深扒其中关联,事实却是另一番模样。
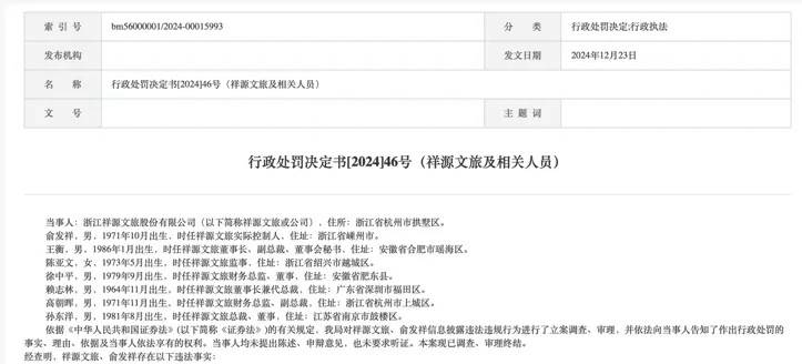
根据官方发布的《行政处罚事先告知书》显示:祥源文旅实际控制人俞发祥被罚300万元,公司被罚200万元,时任董事长王衡、时任监事陈亚文、时任财务总监徐中平等多名高管一同受到处罚,被罚金额为60万至90万元不等。
彼时很多人只是模糊的知道,祥源文旅被罚的主要原因是占用上市公司资金,但对于其具体如何违规操盘却鲜有了解。
2022年3月18日,祥源文旅与安达国际渡假乐园(丹霞山有限公司)、广东仁化丹霞山索道有限公司签订意向协议,约定祥源文旅拟受让安达国际持有的丹霞山索道100%股权,并约定上海枫某的银行账户为5000万元意向金的收款账户。
2022年3月18日,祥源文旅如约将5000万元收购意向金转入上海枫某账户。
这笔钱并没有转给安达国际,而是经过合肥图某和途某两人接连转手,偷偷流入祥源控股的口袋中,最终被流转给祥源系旗下的源安置业和源毅置业两家公司使用。
2022年4月22日,祥源文旅与安达国际、丹霞山索道签订《解除协议书》,官宣合作取消。4月29日,祥源文旅收到上海枫某退回的5000万元。
通过一次虚假的收购,祥源文旅神不知鬼不觉的向祥源系其他板块的企业输送了5000万元。
官方查证显示,仅在2022年祥源文旅就通过类似方式向祥源系其他板块的企业输送资金累计达到4.1亿元,占到当年公司净资产比例的15.15%。
从以上案例不难发现,作为祥源系旗下的上市公司之一,祥源文旅扮演着祥源系现金奶牛的角色,为其母公司和其他板块公司私下提供。
从祥源文旅过往营收及净利润来看,最多算是稳健增长,小有盈余,过往5年累计净利润也只有3亿元。
而且,祥源文旅这两年的业绩增长也并非靠踏踏实实做业务赚出来的,而是靠疯狂并购一口口吃出来的。
过往几年,祥源文旅开启疯狂并购模式,先后将张家界黄龙洞、安徽齐云山、四川碧峰峡、湖南莽山等多家知名景区纳入囊中。
2025年,祥源控股斥资超过20亿元成为海昌海洋公园控股股东更是一战成名,不但收获了一项优质文旅资产,还为祥源系再填一家上市公司。
公开数据显示,这几年祥源文旅在并购上的消耗的资金就超过30亿元。除此之外,祥源文旅并购的多项文旅资产并非全都盈利,有些甚至常年亏损,最典型的就是海昌海洋公园,2020年到2024年,连续四年亏损,累计亏损超过37.85亿元。
祥源文旅作为一家文旅上市公司,这几年能够勉强维持自身稳定经营就相当不易了,其实是鲜有余力再去抽调大笔资金支援祥源系其他板块业务的。
从这个角度来说,祥源文旅算不上是现金奶牛,但是其怎么就还能源源不断挤出那么多资金去私下驰援祥源系其他板块的企业呢?
祥源文旅或许手头上并没有那么多现金,但是通过这两年大肆并购,却实实在在掌握了一大批优质文旅资产,而且是在国内排得上号的头部优质文旅资产。
这些文旅资产依靠自身卖门票或者做二消赚钱的速度或许不是很快,但是作为优质文旅资产抵押给金融机构融到资金的速度那却是非常之快。
透过财报我们可以发现,祥源文旅这两年几乎将手里大部分优质文旅资产都抵押出去融资了。
2025年半年报显示,祥源文旅一年期短期借款超过1.5亿元;3年以上长期借款近5.9亿元,各类短期借款、长期借款加起来7.4亿元。
祥源文旅依靠疯狂并购不断拿下优质文旅资产,然后将并购回来的文旅资产通过向金融机构抵押借款,获得充沛的流动资金。这些资金一方面继续用于并购其他优质文旅项目,另一方面用于向祥源系其他板块的企业输送资金用于短中长期周转,由此周而复始,快速扩张。
去年底,祥源文旅前脚被官方严厉处罚,后脚就宣布100%控股卧龙中景信生态旅游开发有限公司,对价为1.23亿元。
最近祥源控股资金链爆雷还在舆论风口浪尖上,祥源文旅却再次高调宣布拟以自有资金收购中景信所持有的金秀莲花山100%股权,对价约3.45亿元。
在劲旅君看来,不是祥源文旅不顾及舆论影响,而是它现在根本停不下来,也不敢停下来。
祥源文旅的这套玩法本质上是一场“两个盖子三个碗”的资本游戏,靠得就是拆东墙补西墙的速度足够快。只要自己并购的够快,抵押的够快,那么拿到钱的速度就够快,然后就能让资金链跑起来,只要一直在跑,资金链就不会断,祥源文旅就能够源源不断获取充沛资金,在某种意义上成为祥源系最宝贵的现金奶牛。
遗憾的是,这套资本游戏在经济上行周期可能会玩得开,毕竟这都是那些年地产公司习以为常的小把戏而已,但是在今时今日,却也难以为继了。
祥源控股资金链爆雷只是一个开始,上海票交所数据显示,截至今年11月,祥源系旗下至少10家公司存在票据逾期,合计金额超过3700万元。此外,祥源系多家地产相关公司因为种种原因纷纷被列为被执行人,“6500元的纠纷金额就能成为被执行人”,让人哑然。
雪上加霜的是,这两年文旅行业亦举步维艰,祥源文旅这些并购回来的文旅资产如何盘活做大本身就是一个大难题,可谓费时费力费钱。
有业内人士向劲旅君透露,祥源文旅必须早做打算,为今之计寻找白衣骑士或许是唯一的选择。
这两年诸多优质文旅企业选择引入地方国资进场,一方面可以解决资金难题,另一方面获得安全庇护,这已经成为惯例。
